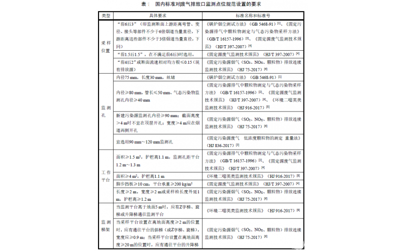
烟气在线监测设备监测口“前6后3”、“前4后2”该如何区分?
2023-10-18 (中国)官方网站
发变组保护中的差动及CT极性
2023-10-17 (中国)官方网站
汽机机组振动原因和预防知识分享
布袋除尘器进口温度波动大原因
蒸汽减温器的工作原理和类型
2023-10-16 (中国)官方网站
吸收塔浆液溢流与液位测量
继电保护考试实操试验知识分享
一起来了解基于粒子群算法的BP网络的励磁涌流识别方法
2023-10-13 (中国)官方网站